办理对象:户口在本辖区内
如有需要,可前来社区咨询(付海莺 3271825)
川陕路社区特别扶助独生子女伤残登记流程 - 副本.doc
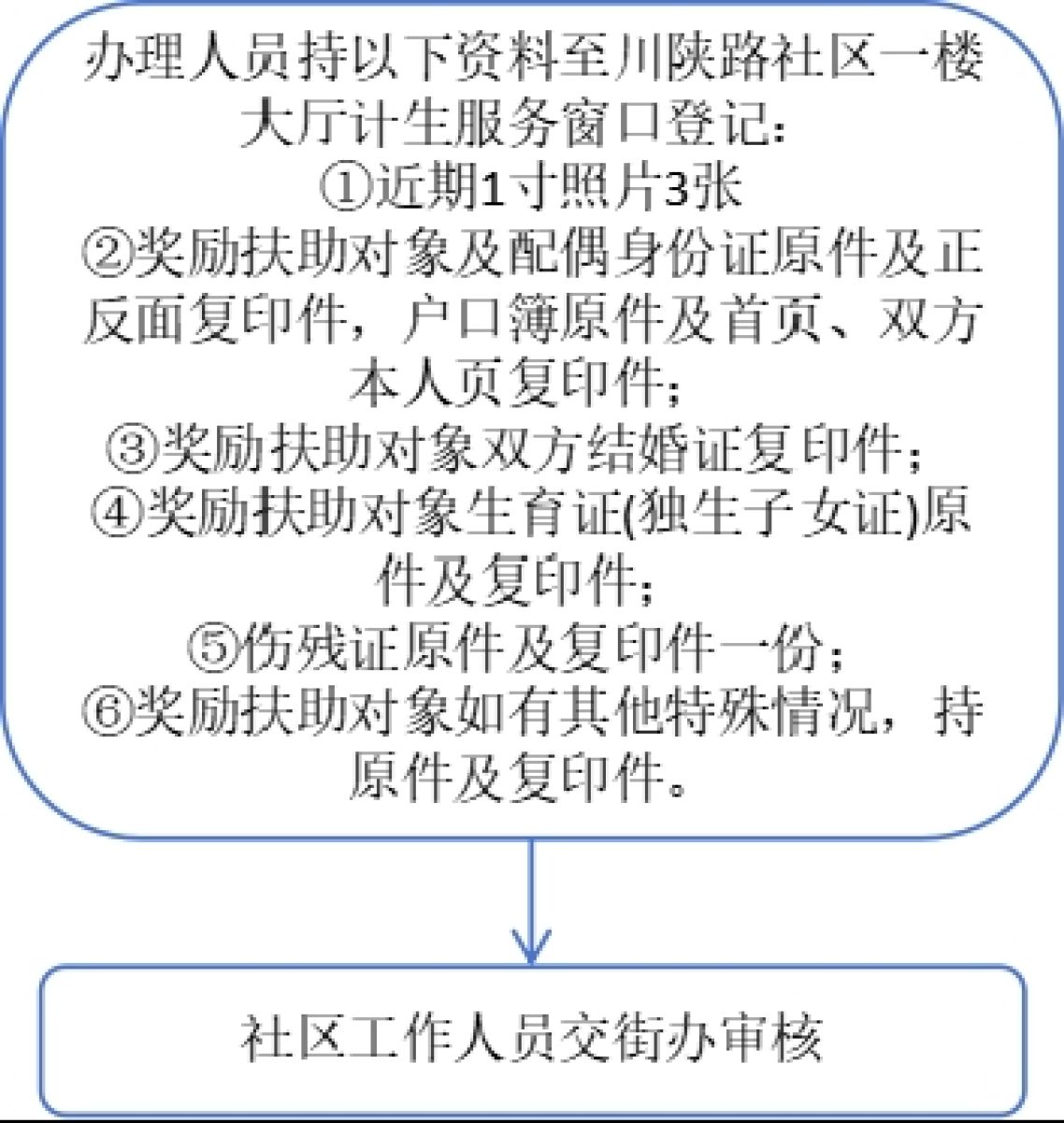
川陕路社区特别扶助独生子女伤残登记流程办理指南
来源:川陕路社区
回到 顶部
首页
办事
电话
服务