一、补贴对象:
(一)就业困难人员
在市、县公共就业和人才服务中心托管档案,持《就业失业登记证》(或《就业创业证》,下同)且实现灵活就业或自主创业,经人社部门认定的下列就业困难人员
1.法定劳动年龄内的家庭成员均处于失业状态的城市居民家庭成员(城镇"零就业家庭"人员);
2. 距法定退休年龄 10 年内的登记失业人员,即城镇"4050"前女满 40 周岁、男满 50周岁)中的登记失业人员;
3.最低生活保障家庭中有劳动能力并处于失业状态的人员;
4.失去土地且已办理失业登记、距法定退休年龄不超过10年的被征地农民;
5.失业的城镇残疾人;
6.需要抚养未成年人的城镇单亲家庭失业人员;
7. 毕业后超过半年未实现首次就业的大中专院校毕业生;
8.未就业的城镇退役军人和军烈属;
9.纳入去产能政策范围企业的失业人员;
10.省市人民政府确定的其他就业困难人员。
(二)高校毕业生
在市、县公共就业人才服务中心托管档案,持《就业失业登记证》,
离校 2 年内实现灵活就业或毕业年度自主创业的高校毕业生(含技师学院高级工班、预备技师班和特殊教育院校职业教育类毕业生)。
二、补贴标准:
对符合条件的就业困难人员和高校毕业生,按其实际缴纳的基本养老保险费和基本医疗保险费的50%给予社会保险补贴(超过100%缴费的超出以上的缴费部分不予补贴)。
三、补贴期限
(一)就业困难人员
符合条件的就业困难人员,首次享受社保补贴距法定退休年龄不足5年的可延长至退休,其余人员最长不超过3年(以初次核定其享受社会保险补贴时年龄为准)。其中,就业困难人员自主创业失败时(达到退休年龄的除外),其享受社会保险补贴期满或距社会保险补贴期满不足1年(含)的,可再给予不超过1年的社会保险补贴。
(二)高校毕业生
符合条件的高校毕业生,补贴期限最长不超过2年。其中,毕业年度高校毕业生自主创业失败时,其享受社会保险补贴期满或距社会保险补贴期满不足1年(含)的,可再给予1年期限的社会保险补贴。
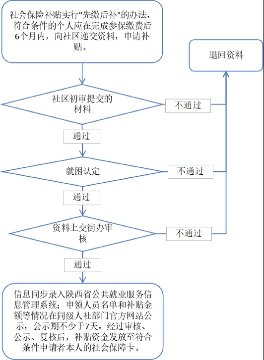
四、补贴程序

如有需要,可前来社区咨询(张莉红 3271826)
五、申报资料:
户口本原件及首页本人页一张;
身份证原件及正反面复印件一张;
就业失业登记证原件及照片页年审页一张;
2寸彩照一张;
上年度缴纳的养老、医疗保险经办机构出具的参保缴费证明或其它能够证明缴费的资料;
本人社会保障卡复印件(相片面复印在A4纸上,开通社保卡金融功能,并注明社保卡开户行名称和开户行行号)
六、下列人员不予补贴
1.享受社会保险补贴期满的;
2.申报资料不齐全的;
3.正在领取失业保险待遇的;
4.男年满60周岁、女年满50周岁以上的;
5.《就业失业登记证》或《就业创业证》未按规定年审的。