办事指南
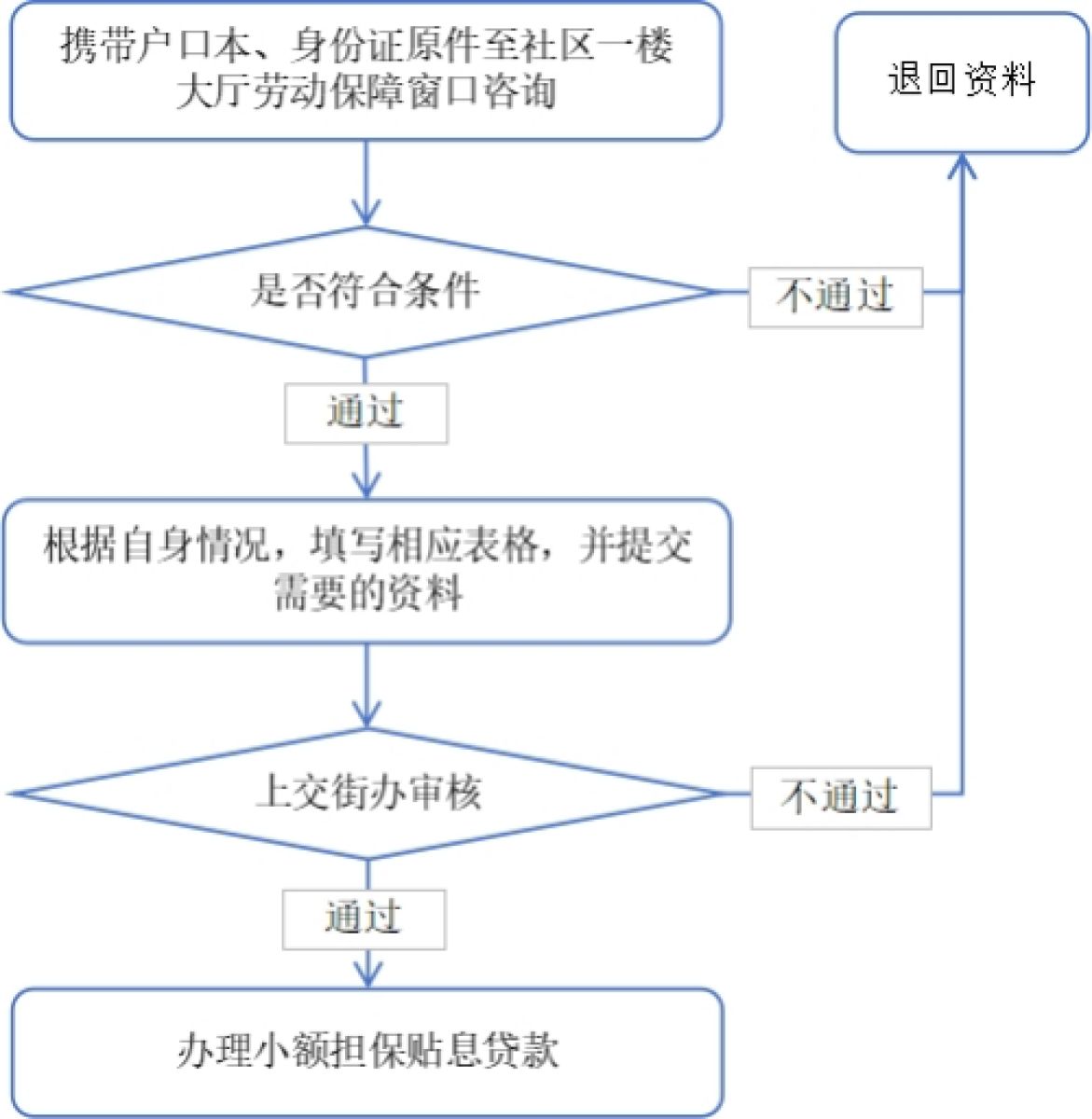
小额担保贴息贷款申请流程
来源:川陕路社区
打印
申请人群:
户口在本辖区,60岁以下;诚实守信,具备一定劳动技能和创业能力的下岗失业人员、自主创业的高校毕业生、复转军人、农民工返乡创业者、留学回国人员和其他城镇失业人员,从事个体或合伙经营项目(除房屋中介、桑拿、按摩、网吧、氧吧外)。
申请金额:
最高不超过8万元,期限最长不超过2年。
申请流程:

如有需要,可前来社区咨询(张莉红 3271826)
申请所需资料:
1、《小额担保贷款申请审核表》;一式四份
2、《小额担保贷款申请申请人基本情况表》;一式三份
3、申请人的《再就业优惠证》或《复员转业退役证》或《陕西省城镇失业人员证》或外出务工返乡证明;三份
4、申请人身份证原件及复印件三份;
5、营业执照原件及复印件三份;
6、贷款申请书二份;
7、申请人自有资金及设备证明材料(大宗进货单据或机器设备购置发票)需加盖营业用公章二份;
8、经营场地证明材料(房产证或房屋租赁协议)复印件二份
9、申请人参加创业培训的结业证书复印件一份;
10、社区或村委会出具的申请人信誉及遵纪守法证明二份;
11、申请人的创业计划书(包括:项目实施地点、资金、设备、技术、市场预测分盈利能力及还贷计划等内容)二份;
12、夫妻共同承担债务声明书、结婚证复印件、配偶身份证复印件、户口本复印件(首页与本人页);
13、两名反担保人的担保文书(包括:承诺书、单位证明)及身份证复印件、户口本复印件(首页与本人页)。
如有疑问,电话咨询(3271826)