宝管社区现已全面开展养犬登记工作,请广大养犬的居民扫描以下二维码,在手机端进行犬只信息登记填报,共促文明养犬,共同构建安全文明的居住环境。

文明养犬《倡议书》
狗是人类忠诚的朋友,但不文明养狗行为不但造成环境污染,还打扰他人生活。为此,宝管社区倡议广大社区居民文明养狗,规范登记,同时不要忘记做好狗狗接种免疫哦!
如果您是一位宠物爱好者,可爱的狗狗一定给您带来很多欢乐和慰藉,但同时由此带来的噪音污染、环境污染和伤人事件等问题也日益显现。社区在此温馨提醒:出门遛狗请自觉做到三个“一”,即牵好一根绳、带上一张纸、装上一只袋,务必牵绳遛狗,及时清除狗粪,自觉履行文明养犬,做好安全防范措施,避免发生其他意外事件,共同营造人与宠物和谐共处的社区环境。
如果您是一名犬主,相信您的文明养犬行为定会让宠物成为邻里间欢笑的桥梁而不是矛盾的导火索。
如果您是一位普通居民,请您善待身边的动物伙伴,给生命予以平等的尊重,对宠物爱好者给予充分的理解。
相信有了大家相互理解和共同配合,一定会让文明养犬的理念深入人心。为了我们美好的家园,为了我们心爱的宠物,为了人类与动物的和谐相处,请大家积极响应社区倡议从今天做起,从自身做起,从养犬的小事做起,为建设整洁文明、温馨和谐的人居环境而共同努力。
感谢广大居民朋友的理解与配合!

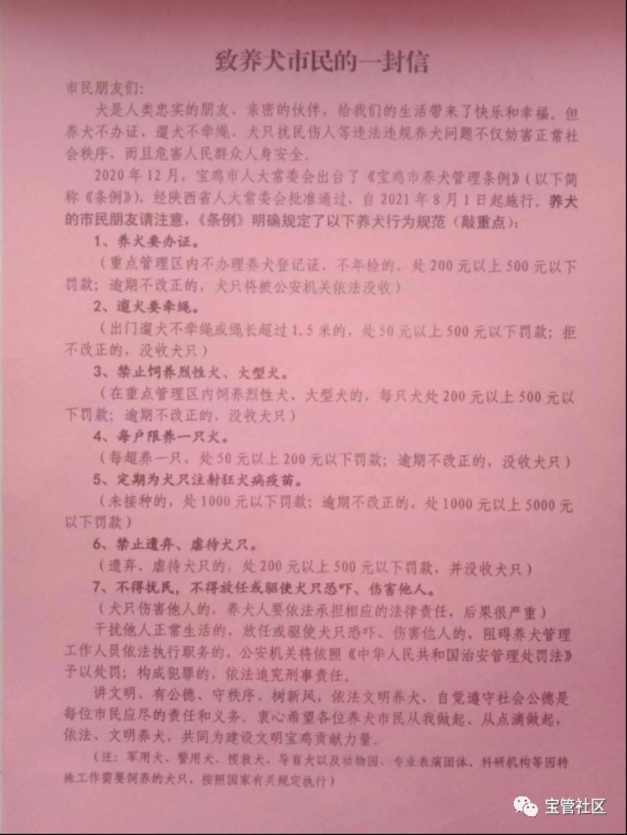
致养犬市民的一封信


0
0